Buscar este blog

04 agosto, 2010

Introducción


El éxito de un curso en Ambientes Virtuales de Aprendizaje (AVA) no depende sólo de los aspectos técnicos, como la interfaz y el diseño gráfico, sino que también intervienen factores pedagógicos y de comunicación determinantes, como son el diseño del ambiente de aprendizaje, su estructura, las actividades de aprendizaje, es decir, del Diseño Instruccional adoptado.

Uno de los motivos del alto índice de deserción y reprobación en los cursos en línea es que el desarrollador de contenidos simplemente traslada sus apuntes y el material didáctico que utiliza en sus clases  presenciales a un sitio o a un sistema de administración de aprendizaje, sin considerar un diseño instruccional acorde tanto a las características particulares de un AVA como a los diferentes estilos de aprendizaje de los estudiantes.

El diseño instruccional permite reflexionar sobre las metas del curso y se plantean objetivos, los cuales deben estar acordes a la misión y visión de la institución. El docente debe considerar los escenarios más adecuados para desarrollar el contexto en el que el estudiante construya su conocimiento, desarrolle habilidades y valores, al mismo tiempo que incremente su comprensión, retención y logro de aprendizajes significativos.

Abordaremos los principales elementos del  Diseño Instruccional, en dos niveles:

General.- El docente analiza el contenido del curso en su totalidad y define cuáles son las metas que pretende, qué necesita para alcanzarlas y cómo debe organizar los temas para asegurar su éxito. Lo que implica ordenar la información de manera lógica y clara.

Específico.- El docente desarrolla el contenido temático de los capítulos o unidades que debe cubrir el estudiante, a través de los objetivos de aprendizaje, las actividades de aprendizaje y la evaluación.

Destacaremoas además los diferentes estilos de aprendizaje, la hermisfericidad cerebral y el uso racional de las tecnologías de información y comunicación como elementos claves para lograr experiencias de aprendizaje exitosas en Ambientes Virtuales.

Estilos de aprendizaje

¿Con cuál personaje te identificas?

Cuatro amigos se reúnen para ir al cine; Regina con las llaves del auto en la mano se pone al volante, enciende el coche y les comenta que ya es hora de irse, todos se suben; Jacobo al lado de Regina saca la cartelera que previamente ha subrayado con los horarios de las películas, también saca su guía roji donde localiza las rutas para llegar al cine. Mientras en el asiento trasero Alondra propone visitar a Clarita ya que ha estado muy enferma, no pudo venir con ellos y necesita de su apoyo. Oswaldo pregunta: ¿cómo que está enferma? y por cierto ¿a dónde vamos?, mientras que en su palm dibuja la caricatura de sus amigos.

Regina toma el camino que ya conoce hacia el cine mientras Jacobo consultando la guía roji le dice que ese no es el más recomendable, Regina asegura que no tienen tiempo de averiguar otras rutas, de pronto Oswaldo dice "me late que es aquí a la derecha" y efectivamente llegan al cine! Alondra comenta que está muy feliz de que hayan podido salir todos juntos aunque extraña a Clarita.
-----------------------------------------------------------------------------------------------------------------

Dada la importancia y lo que representa el estudiante dentro del diseño instruccional y que el fin último es generar experiencias de aprendizaje satisfactorias, resulta conveniente reflexionar un poco en cuanto a algunos elementos del aprendizaje.
 
De acuerdo con Sancho1, podemos afirmar que las personas tenemos la posibilidad de aprender bajo diferentes circunstancias, por ejemplo cuando:

  • Nos implicamos en temas, problemas y actividades que tienen relación con nuestros intereses y preocupaciones.
  • Relacionamos lo que aprendemos con nuestras experiencias en la vida diaria.
  • Encontramos relaciones entre temas de estudio y áreas de interés personal.
  • Trabajamos en contextos de colaboración.
  • Nos involucramos en procesos de investigación.
  • Exploramos cuestiones y problemas desconocidos para nosotros.
  • Reflexionamos o evaluamos nuestro propio proceso de aprendizaje.
  • Nos enfrentamos a situaciones problemáticas de aprendizaje.
  • Descubrimos que podemos entender y comunicar mejor cosas, acontecimientos y fenómenos.

¿Habías contemplado, en tu manera de enseñar, que el ser humano aprende de formas diferentes a ritmos distintos?


¿A qué nos referimos al hablar de Estilos de aprendizaje?

En pocas palabras, a respetar la diversidad de los individuos, al tomar en cuenta: Las diferentes maneras de percibir la realidad y procesar-organizar la información al momento de vivenciar experiencias de aprendizaje.

De acuerdo a varios autores, existen diferentes clasificaciones de estilos de aprendizaje, ahora nos referiremos a la de Bernice Mcarthy.


Pretendemos dejar claro que las distintas teorías existentes sobre estilos de aprendizaje nos ayudan a entender los comportamientos de los estudiantes y la forma en que aprenden, con la intención de evidenciar algunas características indispensables que deben tener los materiales educativos digitales.

Ya que la adecuada combinación de estrategias para los distintos estilos y la relación que exista entre éstos y la naturaleza de los contenidos, así como la incorporación pertinente de las tecnologías de información y comunicación, asegurarán un diseño didáctico exitoso y por tanto el logro de los aprendizajes significativos.


 1 SANCHO, Juana Mª (1991). "El entorno físico y simbólico de la enseñanza". Cuadernos de Pedagogía, 192".
2 Autores del material otorgado en el curso “Elementos de diseño y evaluación de programas multimedios para educación a distancia”. 2002. ANUIES.

Hemisfericidad cerebral

¿Qué relación existe entre la organización biológica del cerebro y el aprendizaje humano?


Al identificar la relación que existe entre la organización biológica del cerebro y el aprendizaje humano, estamos refiriéndonos la forma de manejar la información y nuestras propias experiencias.

Existen diferentes teorías acerca de cómo evolucionó la organización de nuestro cerebro, una de ellas menciona que los procesos cognitivos usados por el lenguaje y aquellos utilizados para las funciones espaciales perceptuales son incompatibles y por lo tanto, el cerebro tuvo que desarrollar sistemas separados de procesamiento:


Por lo tanto el hemisferio izquierdo controla en gran medida nuestra capacidad de lenguaje por lo que resulta indispensable desarrollarlo.
En tanto que el hemisferio derecho alberga por si mismo actividades sin las cuales seríamos incapaces de funcionar normalmente, como son nuestra habilidad para percibir relaciones y ver las cosas como un todo integrado en vez de una colección de partes aisladas.

Al igual que con los estilos de aprendizaje, no es conveniente encasillarse con cierto tipo de actividades con las que se potencialice la hemisfericidad más desarrollada del estudiante, lo óptimo consiste en alternar actividades de tal manera que exista un equilibrio y una diversidad entre ellas, teniendo como eje el desarrollo y consolidación de las competencias que deseamos lograr con nuestro material educativo digital. Es decir, resulta indispensable incorporar habilidades de procesamiento de ambos hemisferios en toda estrategia didáctica.

Las distintas teorías existentes sobre estilos de aprendizaje y la hemisfericidad cerebral nos ofrecen un marco conceptual que ayuda a entender los comportamientos de los estudiantes y la forma en que aprenden, con la intención de evidenciar algunas características indispensables que deben tener los cursos en línea. Además de que la adecuada combinación de estrategias para los distintos estilos y ambos hemisferios, la relación que exista entre éstos y la naturaleza de los contenidos, como lo veremos más adelante, así como la incorporación pertinente de las tecnologías de información y comunicación, asegurarán un diseño instruccional exitoso y por tanto el logro de los aprendizajes significativos.


¿Es posible dentro de una misma estrategia de enseñanza incluir actividades para cada uno de los estilos y hemisferios? Si es posible, más adelante encontrarás la respuesta más amplia.

¿Es necesario que identifiques el estilo de aprendizaje y la hemisfericidad cerebral de cada uno de tus estudiantes? No es indispensable, al momento de tener claro que todo ser humano posee características de los cuatro estilos y los dos hemisferios, además el reto consiste en propiciar el desarrollo equilibrado de estas diferencias.

Estarás de acuerdo en que las distinciones de los estilos de aprendizaje y de los hemisferios cerebrales implican algunos de los siguientes cambios:

1. En la forma en que el aprendizaje humano ha sido conceptualizado y en aquellos modelos de enseñanza que únicamente enfatizan la adquisición de información.

2. La responsabilidad tan importante que debe asumir todo docente; involucrarse con estos estudios y atender sus implicaciones para la enseñanza y el aprendizaje.

Ciclo de aprendizaje

¿Cómo hacer que la diversidad de estilos de aprendizaje y hemisfericidad cerebral conformen una fortaleza para la planeación de actividades de enseñanza aprendizaje?


La adecuada combinación de actividades en las que se considere los distintos estilos de aprendizaje y ambos hemisferios, así como la relación que exista entre éstos y la naturaleza de los contenidos asegurará un diseño instruccional exitoso y por tanto, el logro de los aprendizajes significativos, profundos y satisfactorios.


 
 
Pensemos en un ciclo, que tiene un principio y un final, conformado por varios procesos consecutivos, el cual tiene la finalidad de lograr la construcción o consolidación de ciertas competencias. El ciclo de aprendizaje esta conformado entonces por ocho momentos; por acciones específicas, en las que se involucran los estilos de aprendizaje y la hemisfericidad cerebral. Estas acciones van desde el enganchar al estudiante, hasta llevarlo hacia la evidencia y celebración de su aprendizaje.


  
Momento 1 Conectar - relacionar con la experiencia.
  • Engancha al estudiante a una experiencia concreta que lo conduzca a la búsqueda de aprendizaje y experiencias previas, es decir, conectar al estudiante al tema en una forma personal, que le resulte familiar, de tal manera que comience a construir su aprendizaje sobre lo que ellos ya saben.
  • Consigue la atención de los alumnos al iniciar una actividad de resolución de problemas antes de darles la instrucción.
  • Construye una experiencia de aprendizaje que permita respuestas de los estudiantes diversas y personales.No hay respuestas incorrectas.
  • Actividad individual, lúdica, significativa para el alumno, relacionada con su entorno.




Momento 2 Examinar - reflexionar y analizar la experiencia.

  •  Impulsa a los alumnos a compartir sus percepciones y creencias.
  •  Compromete a los alumnos a reflexionar en su nivel existente de conocimiento y experiencia para determinar si sus opiniones y creencias son comprobables, guiándolos en esa reflexión y análisis.
  • Resume y repasa similitudes y diferencias.
  •  Establezce una actitud positiva ante la diversidad de la experiencia de personas diferentes.
  •  Las creencias y opiniones empiezan a evolucionar de manera organizada y estructurada para la construcción de teorías.
  • Actividad grupal.
  •  Análisis y reflexión con respecto a la actividad anterior.
  •  Permitir que sobresalgan los elementos claves referentes al tema que se va a trabajar (vocabulario,características, procesos, etc.), de tal manera que propiciemos el descubrir en los estudiantes.

Momento 3 Construir una imagen
  •  Propicia el simbolizar el estado actual del estudiante hacia el entendimiento del tema.
  • Transforma el concepto que va a ser enseñado en una imagen o experiencia, un “avance escueto” para los alumnos.Proporciona una visión general, a manera de ampliar el tema.
  • Usa recursos como artes visuales, música, movimiento, etc., para conectar el conocimiento personal de los alumnos con el concepto nuevo.
  • Actividad que permita al alumno visualizar lo analizado: esquema, audiovisual, diagrama.


 Momento 4 Definir el tema, revisión de la parte teórica

  • Presenta la información secuencialmente para evidenciar la continuidad de manera completa y sistemática.
  • Enfatiza los aspectos más significativos del tema o conceptos en forma organizada, de tal manera que dirijas la atención a los detalles importantes no distraigas a los estudiantes con hechos irrelevantes.
  • Propicia el análisis de conceptos, hechos, generalizaciones y teorías verificables.
  • Recuerda que el estudiante construye sobre las conexiones personales establecidas en los momentos anteriores, lo cual favorecer el pensamiento conceptual. 
  • Proveer de los conceptos que sean necesarios profundizar a través de artículos, apuntes en ppt., libros, audiovisuales.
 Momento 5 Construir de manera dirigida
  • Propicia el cambio de la asimilación hacia la comprobación y adaptación para trabajar con los conceptos definidos.
  • Diagnóstica y refuerza la habilidad de alumno para aplicar los conceptos enseñados.
  • Proporciona actividades manuales para práctica en las que se utilicen problemarios, casos, ejercicio, juegos, experimentos, libros, etc.
  • Actividad relacionada directamente con la teoría que corrobore los conceptos definidos.


Momento 6 Determinar y ampliar el tema
  • Prueba límites y contradicciones del entendimiento de los estudiantes.
  • Propicia con ideas, relaciones, conexiones, que los alumnos estén interesados en desarrollar sus propias aplicaciones y con ello demuestren que pueden aplicar lo aprendido y diseñar sus propias exploraciones del tema.
  • Arma situaciones donde los alumnos tengan que encontrar información no disponible en textos escolares.
  • Respeta el que los alumnos organicen y sinteticen su aprendizaje en alguna forma personal y significativa.




Momento 7 Perfeccionar - Pulir
  •  Guía y retroalimenta los planes de los alumnos, alentando,refinando y ayudándoles a ser responsables de su propio aprendizaje.
  • Ayuda a que los errores se vuelvan oportunidades de aprendizaje.
  • Resume al repasar el todo, brindando a los estudiantes un “ciclo entero” de la experiencia con la que el aprendizaje comenzó. De tal manera que el estudiante encontrar y resuelva contradicciones implícitas entre el nuevo esquema y el anterior.
  • Propicia que los estudiantes se formulen nuevas preguntas además de su posibles qué debo hacer para.
  • Verifica que el aprendizaje se integre al mundo del estudiante en la medida que edite y refine su trabajo.
  • Actividad formal que permita experimentar y aplicar lo aprendido en su vida cotidiana: Ensayos, esquemas, casos.
Momento 8 Integrar. Celebración y cierre.
  • Apoya a los alumnos al aprender, enseñar y compartir con los demás.
  • Establezce un atmósfera propicia en la que se celebre el compartir del aprendizaje.
  • Propicia el que el aprendizaje de los alumnos esté disponible al resto de la comunidad: comparte con otras clases escritos de los alumnos; publica los reportes de los alumnos en el periódico estudiantil e incluso en la red.
  • Deja a los estudiantes imaginando acerca de más posibles aplicaciones del concepto, extendiendo los “¿qué pasaría si? en el futuro.
  • Regresaa al lugar donde comenzó el estudiante , integra la experienca de aprendizaje en una visión personal del mundo ligeramente diferente.
  • Unirse a la celebaración y facilitar el paso a la siguiente unidad o tema.
  • Actividad formal que permita el seguimiento de los resultados para integrar el concepto en la vida cotidiana y con el entorno, como resultado de lo aprendido. Representación artística: collage, reportes de investigación, cartas, video, poema, canción.
Cada uno de los 8 momentos del ciclo de aprendizaje corresponde a una actividad específica a desarrollar por el estudiante, a una planeación didáctica muy puntual.

Algunos de los momentos del ciclo, en realidad son actividades muy cortitas, por lo que que al momento de ya llevarlo a los alumnos ellos solo ven quiza dos, tres, cuatro, o cinco actividades, pues dentro de cada una puede que realicen mas de una acción. 

Diseño Instruccional

El diseño instruccional, elemento esencial para planear, diseñar, implementar y evaluar contenidos educativos digitales.

¿Por qué el Diseño instruccional?


Evidentemente el aprendizaje se puede dar sin una planeación; sin embargo, no podemos subestimar su importancia dentro del proceso de creación de un contenido educativo digital. Planear ayuda a determinar metas y los caminos para llegar a ellas. Precisamente el diseño didáctico es esencialmente una tarea de planeación que tiene los siguientes propósitos:
  •  Describir el destino al que se quiere llegar y las rutas que se pueden seguir.
  • Determinar y organizar los contenidos esenciales a desarrollar.
  • Decidir que tipo de actividades diseñar así como el proceso de evaluación.
  • Elegir y combinar material didáctico, desde los tradicionales hasta las Tecnologías de Información y Comunicación (TIC) como herramientas indispensables para el proceso de interacción e interactividad1.
  • Y el más importante: Propiciar que los estudiantes consoliden y construyan y conocimientos, habilidades y actitudes para el largo de su vida.

 ¿Qué es diseño instruccional?

El diseño instruccional es un proceso en donde se analizan, organizan y presentan competencias, información, estrategias de enseñanza aprendizaje y el proceso de la evaluación, que al conjugarse entre sí e integrando de manera racional el uso de la tecnología conforman la esencia de un contenido educativo digital, el cual trasciende hacia la generación de experiencias satisfactorias de aprendizaje en el estudiante.

¿Cómo desarrollar diseño instruccional?

Desarrollar diseño didáctico requiere de inspiración y creatividad, también es importante tener claro que es un proceso y por lo tanto implica tiempo, dedicación, además del dominio completo del tema a desarrollar como contenido educativo digital.

El diseño instruccional puede ser abordado desde diferentes teorías de aprendizaje -Conductismo, Cognocitivismo, Constructivismo, etcétera- pero intentar atarlo a una teoría en particular es restringirlo y alejar la práctica docente del mundo real, lo importante es que cada una de ellas proporciona elementos valiosos, es decir, nos enfrentamos ante la posibilidad de integrarlas.

1. Los conocimientos previos del estudiante – Cognocitivismo.
2. Definición de los objetivos – Conductismo.
3. Definición de habilidades – Estructuralismo.
4. Sistema motivacional – Conductismo.
5. Evaluación – Conductismo, Cognocitivismo.
6. Instrucción correctiva – Constructivismo.
7.Transferencia de aprendizaje – Constructivismo.2

1 La interacción, entendida como el proceso de comunicación que se da entre las personas: estudiantes, docentes, especialistas, autoridades; la interactividad, se da entre la persona y el contenido mostrado como texto, imagen, sonido, software.
 2 Díaz Camacho José y Ramírez Velázquez Talía. Un modelo de diseño instruccional para la elaboración de cursos en línea. Universidad Veracruzana. 2002 .


¿A qué nos referimos al decir que el diseño didáctico se centra en el aprendizaje y en el estudiante?

Actualmente las tendencias educativas enfocan el diseño didáctico en modelos centrados en el aprendizaje y en el estudiante, es decir se orienta a impulsar la construcción y consolidación de conocimientos, habilidades y actitudes que fortalezcan la capacidad de aprendizaje significativo a lo largo de la vida de una persona.

Al mencionar que el diseño didáctico está centrado en el aprendizaje, nos referimos a la forma en cómo el estudiante almacena, codifica, representa y elabora la información; razona a partir de ella, la transforma en conocimiento y la emplea para la solución de problemas y la generación de nuevos conocimientos.


En cuanto a lo que se refiere al modelo centrado en el estudiante, esto es que se consideren los aspectos externos que lo rodean, a generar las condiciones necesarias para su aprendizaje no se vea obstaculizado por factores que no dependen de él, como la infraestructura o los procesos de gestión.


Considerar entonces el diseño didáctico como elemento esencial de un contenido educativo digital es garantizar gran parte de su éxito, ya que en el desarrollo del mismo intervienen aspectos pedagógicos y de comunicación determinantes, es decir, no basta incluir solo aspectos técnicos como la simple digitalización de apuntes, el desarrollo de una interfaz y el diseño gráfico.

Intención educativa

¿Hacia donde está dirigido o cual es el alcance de un contenido educativo digital?


Corresponde a este apartado señalar aquellos elementos indispensables que te permitirán analizar en su totalidad el sentido del contenido educativo digital que desarrollarás y como consecuencia de ello, definir su propósito, hablaremos entonces, de la intención educativa.

Es importante que al diseñar, didácticamente, cualquier material educativo digital, tomes en cuenta que, en la medida en que se orienta a apoyar la construcción del conocimiento, requiere de una estructura lógica y secuenciada, que induzca hacia el pensamiento activo y creativo, es decir, una estructura para reflexionar, cuestionar, proponer, crear y no sólo un texto expositivo.
Para comenzar con éste análisis general, es necesario plantearse algunos cuestionamientos que nos ayuden a delimitar la intencionalidad de nuestro material educativo digital.
¿A quién está dirigido?
¿Qué impacto tendrá el ámbito personal y profesional del estudiante?
¿Cuál es el propósito central?
¿Ofrece un valor agregado?
¿El aprendizaje que promueve incluye conceptos, habilidades, actitudes?
¿Qué necesitará aprender para que obtenga dichas capacidades?
¿Habrá alguna relación entre lo que ya conoce y los nuevos aprendizajes?
¿Cómo aplicará estos nuevos conocimientos?

¿A qué nos referimos con conocimientos, habilidades y actitudes?
 
Para que tus estudiantes tengan la oportunidad de desarrollar un aprendizaje significativo y profundo, aplicable dentro de un contexto determinado, es necesario que el contenido educativo digital esté planeado intencionadamente para la construcción y consolidación de cada una de las diferentes dimensiones del saber:

Por ejemplo, el estudiante que aprende procedimientos como:
  • La observación de las plantas.
  • El uso del estilógrafo.
  • La aplicación de algún software. 

Necesita de conceptos:
  • Tipos y partes de las plantas,
  • Reglas para el uso de aparatos de medición,
  • Distinta iconografía.

También necesita desarrollar determinadas actitudes:


  • curiosidad,
  • responsabilidad,
  • formalidad,
  • apertura,
  • toma de conciencia del seguimiento de las normas de seguridad.


Una intención educativa esta conformada precisamente de los conocimientos, habilidades y actitudes. Y para llegar a delimitarla se requiere de un análisis profundo y meticuloso, ya que:

  • Está orientada a determinar el perfil de egreso del estudiante.
  • Hace referencia a las demandas de la sociedad actual.
  • Es el marco de referencia para tomar decisiones.

Competencias

La elaboración de tu material educativo considera el desarrollo y consolidación de ciertas competencias que le permitiran al estudiante:

  • Establecer relaciones entre la teoría y la práctica.
  • Llevar el aprendizaje hacia diferentes situaciones.
Y como consecuencia, plantear y resolver problemáticas de la vida cotidiana, y a actuar de manera inteligente y crítica ante una situación.

Esos conocimientos, potencialidades, habilidades, destrezas, prácticas y acciones de diversa índole (personales, colectivas, afectivas, sociales y culturales) se engloban en un solo término: competencias, implican, básicamente el saber, saber hacer y el saber ser en un contexto determinado.

De acuerdo con Tobón, un competencia está conformada de la siguiente manera:
  • Verbo de desempeño.- Se hace con un verbo de acción. Indica una habilidad procedimental. Se sugiere un solo verbo. Los verbos deben reflejar acciones observables. Se sugiere verbos en infinitivo o en tercera persona en presente.
  • Objeto de conocimiento.- Ámbito o ámbitos en los cuales recae la acción, el cual debe ser deber ser identificable y comprensible.
  • Finalidad.- Propósitos de la acción. Puede haber una o varias finalidades. Se sugiere que las finalidades sean generales.
  • Condición de calidad.-Conjunto de parámetros que buscan asegurar la calidad de la acción o actuación. Se sugiere que los criterios de calidad sean generales.




     

 

 

 

Contenidos

Los contenidos que vayas a desarrollar deberán ser innovadores, oportunos y pertinentes para el logro de ciertas competencias que favorezcan el aprendizaje de los estudiantes. Es decir, que inviten al estudiante a explorar y manipular la información en forma creativa, atractiva y colaborativa, ya que la interactividad que se genere entre ellos y el estudiante permitirá mantener el interés hacia la temática, así como propiciar situaciones didácticas que promuevan aprendizajes significativos.1

No se trata de amplios textos enciclopédicos, sino de pequeñas cápsulas de información que faciliten el razonamiento analítico, profundo, que inspiren la creatividad, estimulen la curiosidad y desarrollen la habilidad de aprender a aprender.

Los contenidos digitales exigen características que los diferencian de un libro electrónico o de un documento y es por ello que deben ser planeados y adecuadamente producidos, a partir de la elección correcta del tema y sus apartados, y desde luego, pensados para la población específica a la cual se dirigen.

Recordarás que la elaboración de tu contenido educativo digital debe considerar el desarrollo de ciertas competencias que le permitan al estudiante establecer relaciones entre la teoría y la práctica, llevar el aprendizaje hacia diferentes situaciones, plantear y resolver problemáticas de la vida cotidiana, y a proceder de manera inteligente y crítica ante una situación.

Para cubrir estas competencias requerimos incluir en nuestro contenido educativo los tres tipos de saberes:

Saber.- Conocimientos o contenidos declarativos, representan la información, los saberes necesarios, ya sean teóricos, de procedimiento, de reconocimiento de técnicas, terminología, en general y los datos que son requeridos para operar sobre una realidad determinada.

Estos contenidos se dividen en:
  • Factual.- Se refiere a datos y hechos que proporcionan información verbal que se debe aprender de forma literal sin necesidad de comprenderla.
  • Conceptual.- Está construido a partir del aprendizaje de conceptos, principios y explicaciones aprendidos abstrayendo su significado esencial, para lo cual es imprescindible el uso de conocimientos previos del estudiante y hacer que éstos influyan de manera significativa.
Ejemplos:
  • Descubrimiento de América.
  • Ley de ewton.
  • Liderazgo.
  • Definición de Hepatitis B.
  • Conocimiento de las partes del cuerpo humano.
Algunos verbos que pueden ser utilizados:

Recordar: Esta actividad requiere que el alumno busque alguna información en su memoria, para reproducirla o reconocerla tal y como fue previamente almacenada.
          Verbos: Enunciar, identificar, mencionar y reconocer.
  • Comprender: Actividad por la que el alumno traduce, interpreta o extrapola la información recibida.
          Verbos: Comparar, describir, jerarquizar y parafrasear.

Saber hacer.- Habilidades o Contenidos procedimentales, se refieren a la ejecución de procedimientos, estrategias, técnicas, habilidades, destrezas y métodos. Son de tipo práctico, basados en la realización de varias acciones y operaciones de conexión y aplicación de los contenidos.

La enseñanza de alguna competencia procedimental debe enfocarse en un doble sentido:
  • Para que el alumno conozca su forma de acción, uso y aplicación correcta.
  • Para que al utilizarla enriquezca su saber declarativo.
Las habilidades podemos reconocerlas en dos sentidos:
  • Psicomotrices, que se necesitan para operar máquinas, aparatos, instrumentos de cualquier tipo. En este mismo rubro estarían las diversas habilidades perceptuales como la agudeza en el oído, la vista, el tacto o el olfato.
  • Mentales, tales como la deducción, la inducción, el análisis, la síntesis y la observación.
Ejemplos:
  • Manejo eficiente de la teodolito.
  • Elaboración de mapas mentales.
  • Uso de procesador de textos.
  • Soldar.
Algunos verbos que pueden ser utilizados:
  • Aplicar: Operación que requiere que el alumno use alguna abstracción en un caso concreto.
          Verbos: Ejemplificar, estructurar, manipular y practicar.
  • Analizar: Es la fragmentación de un material en sus componentes, de manera que su estructura sea más clara y explícita.
          Verbos: Categorizar, descomponer, investigar y relacionar.

  • Sintetizar: Actividad que requiere que el alumno deduzca o “invente” una nueva abstracción.
           Verbos: Componer, explicar, generar y reconstruir.
  • Valorar: Formulación de juicios de valor.
          Verbos: Calificar, criticar, probar y seleccionar.

Saber ser.- Contenidos actitudinales, hacen referencia a las actitudes y valores.

Las actitudes son experiencias subjetivas (cognitivo-afectivas) que implican juicios evaluativos, que se expresan en forma verbal o no verbal, que son relativamente estables y que se aprenden en el contexto social.

Algunas de las actitudes que se deben intentar desarrollar y fortalecer son el respeto al punto de vista del otro, la solidaridad, la cooperatividad, etcétera.

Las actitudes son patrones de comportamiento que caracterizan el actuar de un individuo. Están íntimamente asociadas a valores y creencias, pero se diferencian de éstos por tratarse de formas de actuar, mientras que los valores tendrían un sentido más profundo y generador de actitudes múltiples.

Los valores son los principios que rigen los comportamientos, formas de pensar y de ser. Son los patrones de significación más profundos de los sujetos. Cuando hablamos de los valores en un cuadro de competencias, aludimos no sólo a valores universales, sino a los paradigmáticos o de postura ante los problemas y sus alternativas de atención. Enfoques o posturas científicas y profesionales que hacen la diferencia en el tipo de transformación de la realidad que se busca dependiendo el campo profesional.

Ejemplos:

  • Respeto al punto de vista del otro.
  • Solidaridad.
  • Cooperatividad.
  • Trabajo en equipo
Se sugiere considerar las siguientes contextos:

  • Formar una idea o representación de la norma o actitud objeto de aprendizaje.
  • Lograr que el alumno se sitúe en el punto de vista del otro para logra interpretar sus ideas.
  • Observar el comportamiento de aquellos a quienes profesamos afecto, respeto o admiración.
  • Participar en actividades para realizar, redefinir, anular o sustituir una norma dada o defender o no una actitud.
  • Comportarse de acuerdo a determinados patrones y normas o modelos actitudinales con la intención, inicialmente, de responder a las demandas que hacen las personas por quienes sentimos afecto, admiración o respeto.

1. CEO. (2000). “School technology and readiness report:
The power of digital learning integrating digital content.”
En www.ceoforum.org/downloads/report3.pdf: EEUU.

Actividades

Actividades adecuadas- enfoque profundo & Actividades inadecuadas-enfoque superficial

El aprendizaje se centra particularmente en la naturaleza de las actividades que realiza el estudiante, es decir, si la atención se fija en lo que hacen los estudiantes el docente propicia:

  •  Maximizar las oportunidades hacia un enfoque profundo.
  • Minimizar las oportunidades hacia un enfoque superficial.

 No existen actividades de enseñanza aprendizaje buenas ni malas, pero sí actividades adecuadas o inadecuadas para un contexto determinado.

Lo bien o rápido que aprendan los estudiantes depende en gran medida radica en elegir las actividades apropiadas para cada tema, mismas que tienen ciertas características:

  •  Organizadas y secuenciadas, avanzar de manera gradual, es decir los pasos anteriores son base para los siguientes.
  •  Facilitar el aprendizaje activo y colaborativo.
  •  Instrucciones claras y precisas.
  •  Mostrar ejemplos previos a la resolución de las mismas.
  •  Desarrollar una cultura de trabajo colaborativo.
  •  Integrar el uso de las TIC, de manera habitual para promover el desarrollo de habilidades de interacción a distancia.
  •  Desarrollar en los estudiantes un sentido de pertenencia hacia el curso.

 Actualmente contamos con una amplia gama de recursos didácticos que nos ayudan a captar el interés de los estudiantes, motivarlos, generar en ellos hábitos de curiosidad, de reflexión, trabajo colaborativo, construcción de saberes, etcétera, es decir, específicamente nos referimos a las tecnologías de información y comunicación, además de la Web 2, básicas dentro de todo curso en línea, ya que las posibilidades que nos ofrecen van desde observar, leer, buscar, discriminar y consultar información, reflexionar, asociar, recrear, investigar, compartir, publicar, hasta desarrollar todo un proceso de comunicación.*


* véase Ledesma, SaucedoRocío. La Comunicación en los Ambientes Virtuales de Aprendizaje. Los puntos sobre las íes: interacción e interactividad.. Dirección de Tecnología Educativa. Instituto Politécnico Nacional.
rledess@ipn.mx

Evaluación

La evaluación bajo el enfoque centrado en el aprendizaje


¿Por qué evaluar?
 

















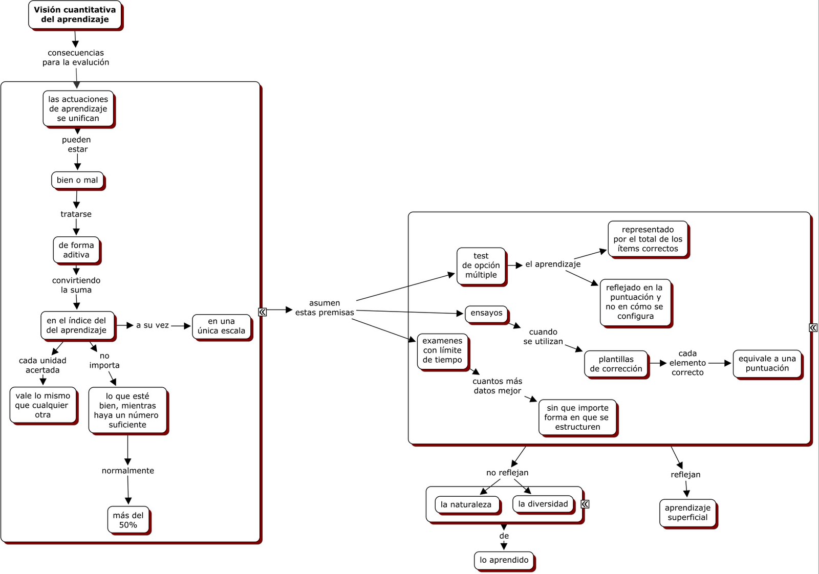
Visión cuantitativa del aprendizaje
 










Algunos principios:

Continuidad y permanencia: el proceso evaluativo debería pasar inadvertido al estudiante, ya que va en paralelo a las situaciones de aprendizaje. Esto implica la congruencia entre enseñanza, aprendizaje y evaluación.

Orientado a la retroalimentación: la evaluación no puede reducirse solamente a la acreditación de aprendizajes logrados. Debe permitir establecer niveles de avance o dificultad en el acercamiento al conocimiento y a su incorporación significativa.

Énfasis en lo diagnóstico y lo formativo, aunque no se excluye la evaluación sumativa.

Se espera que el estudiante evaluado tome conciencia de sus propios aciertos y fracasos, con base en el esfuerzo desarrollado, para que le sirva de autorregulación y le permita llegar a ser el responsable de su propio aprendizaje.


¿Qué son las evidencias de evaluación?

Son las pruebas que demuestran que se ha alcanzado o no , un requerimiento, un resultado de aprendizajeuna o competencia.

Existen diferentes tipos de evidencia:

–De desempeño: el comportamiento por sí mismo.

–De producto: el resultado de una actividad.

–De conocimiento: la posesión de un conjunto de conocimientos, teorías, principios, habilidades cognitivas que le permiten a la persona contar con un punto de partida y un sustento para un desempeño eficaz.

La evaluación es un proceso sistemático y continuo que tiene la finalidad de retroalimentar el proceso de enseñanza-aprendizaje. Esto nos permite reunir todas las evidencias y referirlas de forma cuantitativa y cualitativa, según sea necesario.

La evaluación entendida como la combinación de actividades de aprendizaje que constata de manera precisa lo que el estudiante aprendió, permite comprobar si las competencias, los procedimientos y actividades de enseñanza son adecuados.

La evaluación entonces, permite concentrar los diferentes productos que resultan de cada actividad (ensayos, análisis de texto, composiciones, reflexiones, simulaciones, grabaciones, digitalizaciones, hojas de cálculo, etc.) e incluso algunos instrumentos o técnicas evaluativas (cuestionarios, mapas conceptuales, etc.), además se pueden concentrar digitalmente en un portafolio de evidencias.

Al hablar de concentrar los diferentes productos que resultan de cada actividad, el Portafolio de evidencias resulta pertienente, ya que consiste en un espacio (virtual o físico) donde se concentran las evidencias de aprendizaje que se van generando durante el desarrollo de un tema o curso, y mediante las cuales se reflejará el esfuerzo, el avance y los logros de los alumnos.

El portafolio debe permitir la reflexión conjunta sobre los productos incluidos y sobre los aprendizajes logrados. Dicho portafolio permitirá al docente analizar las evidencias de los alumnos para comprobar sus progresos, revalorar la pertinencia de las estrategias, y el alcance de los objetivos, a efecto de considerar o no la actualización de los contenidos de su curso en línea. El alumno, por su parte podrá madurar sobre sus procesos, productos y sus propios aprendizajes.

El portafolio de evidencias se puede utilizar en todas las disciplinas y con ello es posible evaluar el tipo contenido (uso y aplicación de conceptos, habilidades, destrezas, estrategias, actitudes, valores, etc.).

Encuadre

Como lo hemos mencionado, nuestro curso en línea estará centrado en el aprendizaje y en el estudiante, de ahí la importancia de cuidar la planeación de un apartado en el que se detallen todos aquellos aspectos generales -Encuadre- que le servirán al estudiante dentro de su proceso de enseñanza aprendizaje.


Este segmento del contenido educativo digital consta de los siguientes elementos:

  • Bienvenida - Intención educativa.- Es recomendable iniciar con un texto que motive al estudiante, que permita captar su interés, promueva su deseo de aprender, muestre el valor y la trascendencia del propio contenido educativo digital dentro de su vida personal y profesional.
  • Introducción.- Se recomienda incluir en este apartado un breve acercamiento al tema, así como una exposición concisa de lo que será el contenido del curso, es decir, ubicar al estudiante en dónde está y hacia dónde puede llegar.
  • Competencias.- Es fundamental expresar las acciones específicas a lograr por el estudiante una vez concluido el curso.
  • Metodología.- Explicar el cómo se va a desarrollar el curso a fin de ofrecer un panorama de la dinámica de trabajo entre el alumno, el docente y el propio contenido en sí, es decir, describir las estrategias a llevar a cabo considerando las bondades y limitantes de las herramientas de la web 2 que se utilizarán.
  • Programa sintético - cronograma.- Mostrar los temas a tratar en un apartado específico, de tal manera que el alumno los identifique de acuerdo a las fechas en las que se revisarán dichos temas, se elaborarán las actividades y se evaluará.
  • Criterios de evaluación.- ¿Qué es lo que determinará si los estudiantes han logrado o no el desarrollo o la consolidación de las competencias? ¿Cómo se llevará a cabo el seguimiento y la retroalimentación de los estudiantes, con respecto a las acciones mostradas? Son dos preguntas claves para elaborar el proceso de evaluación, en el que se incluyen actividades específicas, criterios e instrumentos de evaluación.